
1月22日,德华安顾人寿发布董事会换届公告,官宣思勇明出任公司第五届董事会董事长,其任职资格自山东金融监管局核准并完成公司任命后正式生效,同时,史峰磊自2026年1月12日起不再担任董事长。目前,史峰磊担任德华安顾人寿党委书记、董事。
本年以来,险资股权投资行动常常。
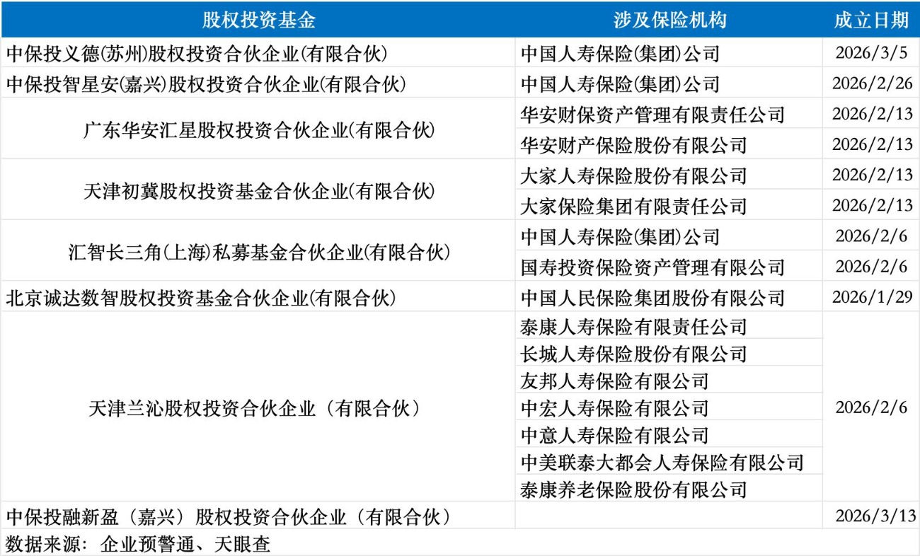
据界面新闻记者凭证公开信息不透澈统计,2026年以来,保障公司已新诞生8家股权投资基金,波及泰康东说念主寿、长城东说念主寿、巨匠东说念主寿等多家保障公司。2025年11月至12月,也至少有7家新诞生的股权投资基金背后露脱险资身影,比拟此前行动赫然加速。
“不错把买股票/债券比作‘在超市买菜’,把私募股权投资比作‘去农场种地’。险企作念私募股权投资,便是用‘时分换空间’——焚烧资金的活泼性,去换取将来更高的答复和更壮健的财务报表。”对外经济买卖大学保障学院教化王国军告诉界面新闻,“只有低利率环境不变,险企为了活命和盈利,就会一直加大这方面的干与。”
险企往往建设股权投资基金
本年以来,已有多家险企参与建设股权投资基金。
天津兰沁股权投资合资企业(有限合资)于2026年2月初诞生,该公司践诺事务合资东说念主为高和明德(北京)企业管束事业有限公司,出资额达86.01亿元,野心鸿沟主要包括以私募基金从事股权投资、投资管束、钞票管束等行动。
而其合资东说念主名单中,共有七家保障公司现身,区分为泰康东说念主寿保障有限包袱公司、长城东说念主寿保障股份有限公司、盟国东说念主寿保障有限公司、中宏东说念主寿保障有限公司、满意东说念主寿保障有限公司、中好意思联泰大王人会东说念主寿保障有限公司、泰康养老保障股份有限公司。
此外,中保投智星安(嘉兴)股权投资合资企业(有限合资)、中保投义德(苏州)股权投资合资企业(有限合资)区分于2月26日、3月5日接踵诞生,野心鸿沟均为股权投资。天眼查炫耀,前者合资东说念主为中保投资有限包袱公司(下称:中保投资)与永安财险;后者合资东说念主为中保投资与中汇东说念主寿,出资比例区分为1.4156%、98.5844%。
据中保投资官网先容,凭证《国务院对于中国保障投资基金建设有野心》,中保投资担任中国保障投资基金的平时合资东说念主,崇拜基金建设、召募和管束,于2015年12月诞生。中保投资鼓舞共46家,其中保障公司27家、保障资管公司15家、社会成本4家。
亨达配资就在不久前的3月13日,中保投融新盈(嘉兴)股权投资合资企业(有限合资)诞生,合资东说念主均为中保投资相等子公司。
此外,广东华安汇星股权投资合资企业(有限合资)、天津初冀股权投资基金合资企业(有限合资)、北京诚达数智股权投资基金合资企业(有限合资)、汇智长三角(上海)私募基金合资企业(有限合资)也均于年内诞生,背后波及险企包括华安财险、巨匠东说念主寿、中国东说念主寿、中国东说念主保等。
界面新闻记者整理制图 其中,中国东说念主寿参与建设的汇智长三角(上海)私募基金将聚焦长三角地区东说念主工智能规模科技篡改、产业升级新机遇,投资于成遥远股权类钞票,主要包括东说念主工智能、集成电路和生物医药三大先导行业中的科技篡改企业。
界面新闻记者发现,险企建设股权投资基金自2025年底运转就有赫然加速趋势。2025年11月与12月,嘉兴平济股权投资合资企业(有限合资)、中保投智松睿(嘉兴)股权投资合资企业(有限合资)等7家股权投资基金诞生,背后波及保障机构包括祥瑞成本、太保资管、东说念主保、中国东说念主寿等(祥瑞成本、太保资管为保障资管公司)。
风险与机遇并存
险企近期加速参与建设股权投资基金,折射脱险企对于股权投资的关爱,也源于战略的撑捏。
2025年,万德资本《对于调度保障资金权力类钞票监管比例关系事项的见告》等战略文献发布,开释饱读舞险资参与股权投资的信号。
“政府饱读舞保障这种‘长钱’去撑捏科技篡改和实体经济,战略上给了好多绿灯和优惠。这是险企抢着作念私募股权投资的原因之一。”王国军告诉界面新闻。
“监管机构捏续不异遥远资金入市,尤其饱读舞寿险资金提高权力类钞票设立比例,以撑捏成本商场壮健运行、服求实体经济并助力科技篡改。”惠誉评级亚太区保障机构评级高等董事王长泰对界面新闻暗示。
另一方面,在利率核心下行的配景下,险企参与私募股权投资,大要提高投资收益、优化钞票结构,其久期也与寿险的久期匹配,在管帐处理上也大要减少对当期利润的冲击。
王长泰对界面新闻分析称,“捏续的低利率环境压缩了传统固定收益钞票的收益进步空间。部分中国寿险公司拟通过建设股权投资基金,加大对股权及私募股权钞票的设立,以优化钞票收益结构并更好匹配遥远欠债。”
“资金充沛,保障商场快速发展,昨年投资收益较好,保障公司积蓄了深广可投资资金,在钞票荒的配景下,寻找出息,而私募股权投资不错把投资答复作念上去。”王国军也有访佛不雅点,他对界面新闻暗示,“寿险公司的钱久期长,与私募股权投资那种‘一投便是5到10年’的长周期至极合拍。”
不外,险企参与私募股权投资也赋存一定风险。
有业内东说念主士暗示,股权基金穿透后的底层钞票,比拟固收居品愈加复杂和非轨范化,增多了投资机构尽调、判断、估值、投后管束的难度。此外,股权名目至极是私募股权项目标流动性较差,也对险资的流动性管束带来新挑战。
“私募股权投资庸俗锁如期较长、资金占用时分久,退出息径与时点存在不细目性,合座流动性较弱;相较之下,二级商场投资流动性较强,便于快速调仓并实施止损。”王长泰告诉界面新闻,与此同期,私募股权钞票的估值更新频率相对较低,因此对险企短期账面波动的影响庸俗较小。
工银安盛东说念主寿党委文书、董事长王王人富近日撰文暗示,跟着单一成长型投资策略难以兴隆保障资金复杂需求,保障资金参与私募股权基金策略将进一步迭代优化。如,利用私募股权二级商场来来回优化投资组合,保捏资金流动性,取得折价投资契机。
王王人富以为,跟着中国企业全球化行径加速和保障机构全球钞票设立能力的进步,保障私募跨境投资将成为遥远捏续真切的篡改场所。将来,保障私募将愈加娴熟地诳骗“一级投资+S基金(私募股权二级商场基金)+跨境设立+ ESG(环境、社会和公司解决)整合”的组合策略,在追求逾额答复、散布风险和保捏流动性之间寻求最好均衡。
(著述起首:界面新闻)乐众盈配资
海量资讯、精确解读,尽在新浪财经APP
启远网配资诚多网配资天元优配信钰配资天元优配
万德资本提示:文章来自网络,不代表本站观点。