
极兔速递拟发行46.5亿港元零息有担保可换股债券。花旗指考虑到其合理的转换溢价、现有债务的高利率,以及极兔在全球市场的发展潜力,认为该可换股债券的条款合理。
招商银行(600036.SH)公布其2025年度初步业绩,全年营收为3,380亿元人民币(下同),净利润为1,500亿元。据此推算,2025年末季营收为860亿元,同比增长2%,较高盛预期低1%,净利润为360亿元,同比增长3%,较高盛预期低1%。
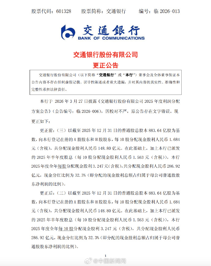
3月30日,交通银行发布雠校公告称,东莞股票配资该行于3月27日表露《交通银行股份有限公司2025年度利润分拨决策公告》,因校对不严,原公告存在笔墨作假。
雠校公告称,将“交通银行2025年度全年每股分拨现款股利3.247元(含税)”,雠校为“2025年度全年每10股分拨现款股利3.247元(含税)”。
以牺牲2025年12月31日的交通银行883.64亿股庸碌股总股本筹谋打算,若按“每股3.247元”派发,共分拨现款股利2869.18亿元;按“每10股3.247元”派发,共分拨现款股利286.92亿元,二者差额达到约2582亿元。
推选阅读
]article_adlist-->启远网配资

海量资讯、精确解读,尽在新浪财经APP
盛康优配天宇优配米牛配资闻喜策略一鼎盈配资
万德资本提示:文章来自网络,不代表本站观点。